我院学子在第五届广汇源杯智慧水利创新大赛中喜获佳绩
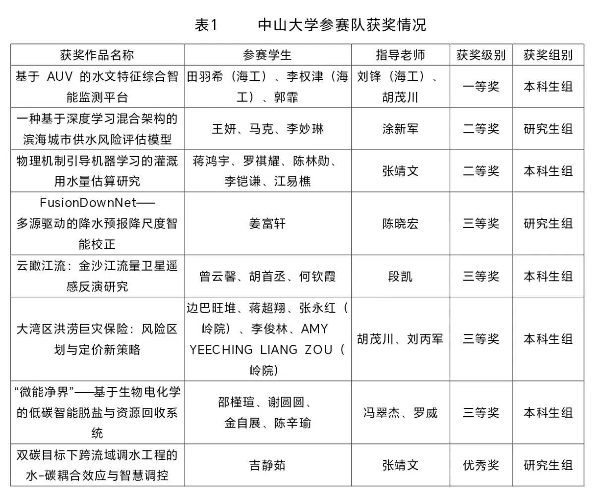
11月2日,“第五届广汇源杯智慧水利创新大赛”复赛在南方科技大学举行,我院郭霏、王妍、蒋鸿宇、邵槿瑄、边巴旺堆等同学组成的8支队伍参加复赛,共获得一等奖1项(全国仅3项)、二等奖2项、三等奖4项、优秀奖1项的佳绩。

第五届“广汇源杯”智慧水利创新大赛由中国水利学会、广东省水利厅和广东省科学技术协会指导,广东省水利学会、南方科技大学、深圳市广汇源水利建筑工程有限公司联合主办,旨在激励高校学生积极参与智慧水利创新实践,培养大学生的协作精神、创新意识以及实践能力,为大学生在未来创新实践中更好展现才能提供机会,搭建高校人才培养与社会需求之间的信息桥梁,为水利高质量发展培养创新型人才。本届大赛的主题是“智慧水利赋能新质生产力,创新科技支撑水生态可持续”。




▲部分参赛师生合影
部分获奖作品介绍
作品一:基于 AUV 的水文特征综合智能监测平台
作品简介:本作品以水下机器人为载体,搭建 “Pixhawk + 树莓派 + 地面 CPU” 协同控制系统,搭载多类传感器,实现多种水文要素同步实时监测,此外,作品还结合5G技术、机器学习及Al模型实现对水体污染等异常事件的智能识别与趋势预测。本作品适用于河流水情、生态环境、航道测绘等场景,可以推动水文行业智能化发展。
作品二:物理机制引导机器学习的灌溉用水量估算研究
作品简介:为了精确获取农业灌溉用水量,本作品采用物理机制引导机器学习方法来探索大范围灌溉用水量估算研究,利用XGBoost模型、随机森林模型、人工神经网络、长短期记忆网络、支持向量机等模型以及SHAP分析和Budyko-Fu参数,开发一套大范围高分辨率灌溉用水量估算技术,旨在为农业灌溉用水效率评估提供技术支撑。
作品三:一种基于深度学习混合架构的滨海城市供水风险评估模型
作品简介:该作品针对滨海城市咸潮入侵威胁供水安全的问题,构建了"预测-优化"一体化智能决策系统。通过咸度预测混合架构和避咸蓄淡供水模型动态识别可取水窗口,优化取蓄水策略,为沿海城市供水安全保障提供科学决策支持。
